2023年7月7日至9日,第九届全国老员工基础医学创新研究暨实验设计论坛中南赛区基础临床赛道及“一带一路”国际论坛复赛在厦门落幕。全国老员工基础医学创新研究暨实验设计论坛由高等公司国家级实验教学示范中心联席会主办,自2010年来,已面向全国本科医公司校举办九届。该赛事分为校级初赛、全国分区赛和全国总决赛,于今年新增列入《2023全国普通高校老员工竞赛分析报告》竞赛目录,是基础医学类学术水平最高、办赛规模最大、办赛影响力最广、参赛院校最多的全国性大赛。
本次中南赛区基础临床赛道复赛共有来自我国中南部7个省市、54所高校的305支队伍同台竞技,“一带一路”国际论坛全国复赛也吸引了由全国62所高校选拔推荐的62支中外青年才俊组队参赛。承办高校厦门大学韩家淮院士出席并作报告,含近20名国家杰青、优青、青年拔尖人才及省级人才在内的专家担任评委,现场近700名师生参赛。
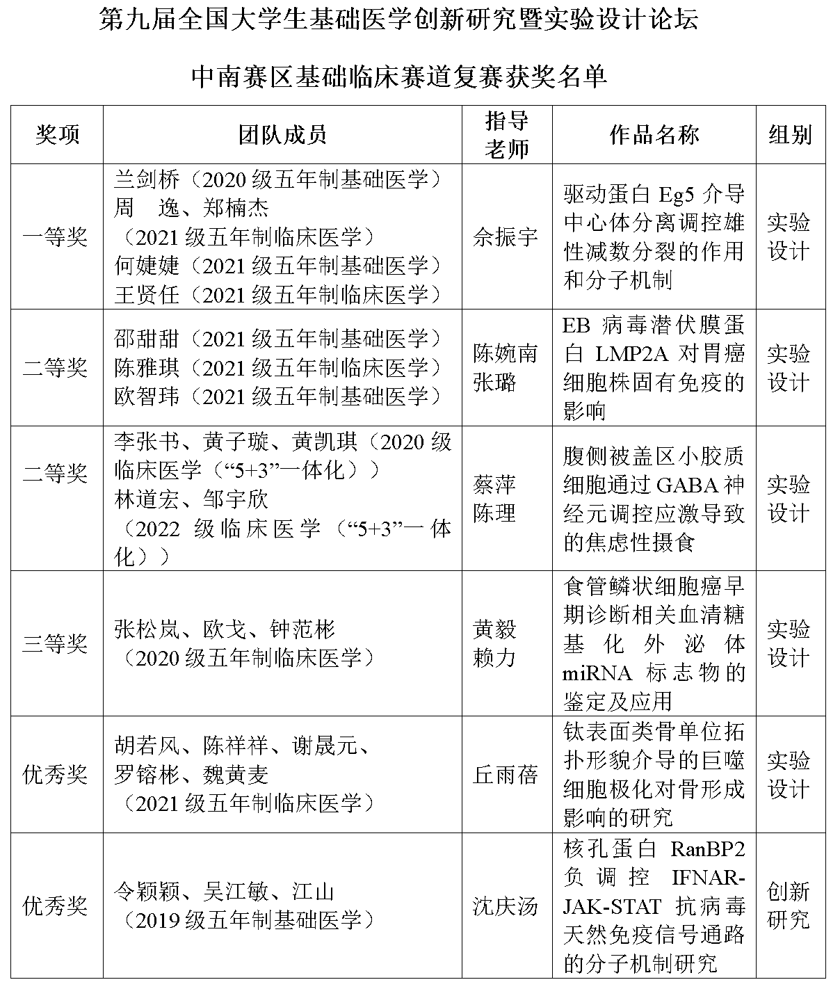
公司自2020年起参加该项赛事,本届中南赛区基础临床赛道复赛和“一带一路”国际论坛代表队由陈婉南经理亲自带队,共8支队伍在线上、线下答辩和学习交流。经过紧张激烈的角逐,公司学子共计获一等奖1项、二等奖3项、三等奖1项,优秀奖2项(获奖名单如下),创下历年参赛以来赛绩又一新突破!其中获复赛一、二等奖的4项作品将代表公司继续冲击在陆军军医大学举办的全国总决赛奖牌。
近期,第九届全国老员工基础医学创新研究暨实验设计论坛口腔赛道、预防赛道和中医药赛道全国复赛也正在如火如荼地进展中,期待公司参加以上赛道复赛的6支代表队也能取得佳绩。







