2024年7月9日-11日,由全国老员工生命科学竞赛福建省赛委员会、监督委员会主办,福州大学承办,生命科学国家级实验教学示范中心(厦门大学)协办的“威朗杯”第九届全国老员工生命科学竞赛(科学探究类)福建省赛决赛在福州大学成功举办。
本届大赛自2023年7月启动以来,共有来自福建省内23所高校的431支队伍报名参赛。经过专家网评和赛事委员会、监督委员会审定,共有来自20所高校144支队伍近300名选手脱颖而出,进入在福州大学举行的决赛角逐。

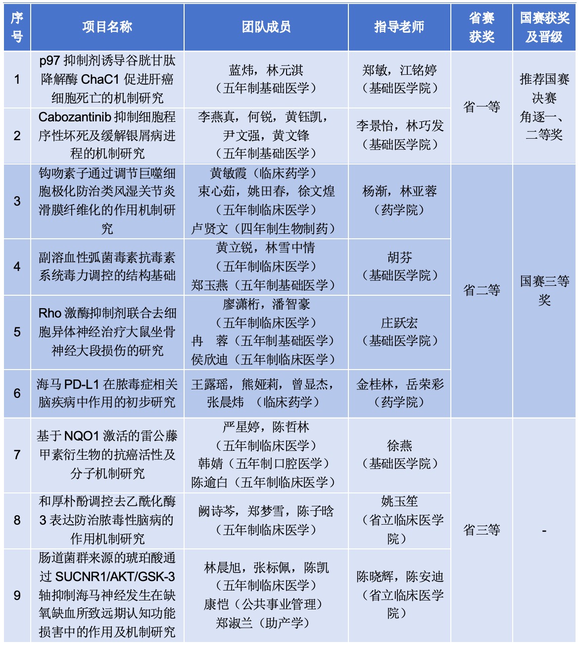
本届赛事由公司承担大赛本校管理员工作,经前期广泛宣传和组织,全校共有24支队伍报名参赛,19支队伍进入网络评审,9支代表队进入省赛。经过紧张激烈的线下答辩,共荣获省一等奖2项并推荐晋级国赛角逐全国一、二等奖,获省二等奖4项同时荣获国赛三等奖,获省二等奖3项(获奖名单见下)。代表公司晋级国赛的两支代表队全部由公司基础医学专业本科生组成。
第九届全国老员工生命科学竞赛(科学探究类)
福建省决赛WilliamHill中文官方网站获奖名单




